简繁体
网站首页
首 页
魅力高新
资讯中心
信息公开
政务服务
互动交流
双招双引
重点项目
企业之窗
政务新媒体
当前位置:
首页
> 政府信息公开 > 安徽黄山高新技术产业开发区管理委员会
>
财政信息
>
部门(单位)预决算
>
决算
索
引
号:
779064963/202509-00008
信息分类:
决算
主题分类:
财政、金融、审计
发文日期:
2025-09-18
发布机构:
安徽黄山高新技术产业开发区管理委员会
发布日期:
2025-09-18
生效日期:
有效
废止日期:
发布文号:
无
关
键
词:
内容概述:
有
效
性:
有效
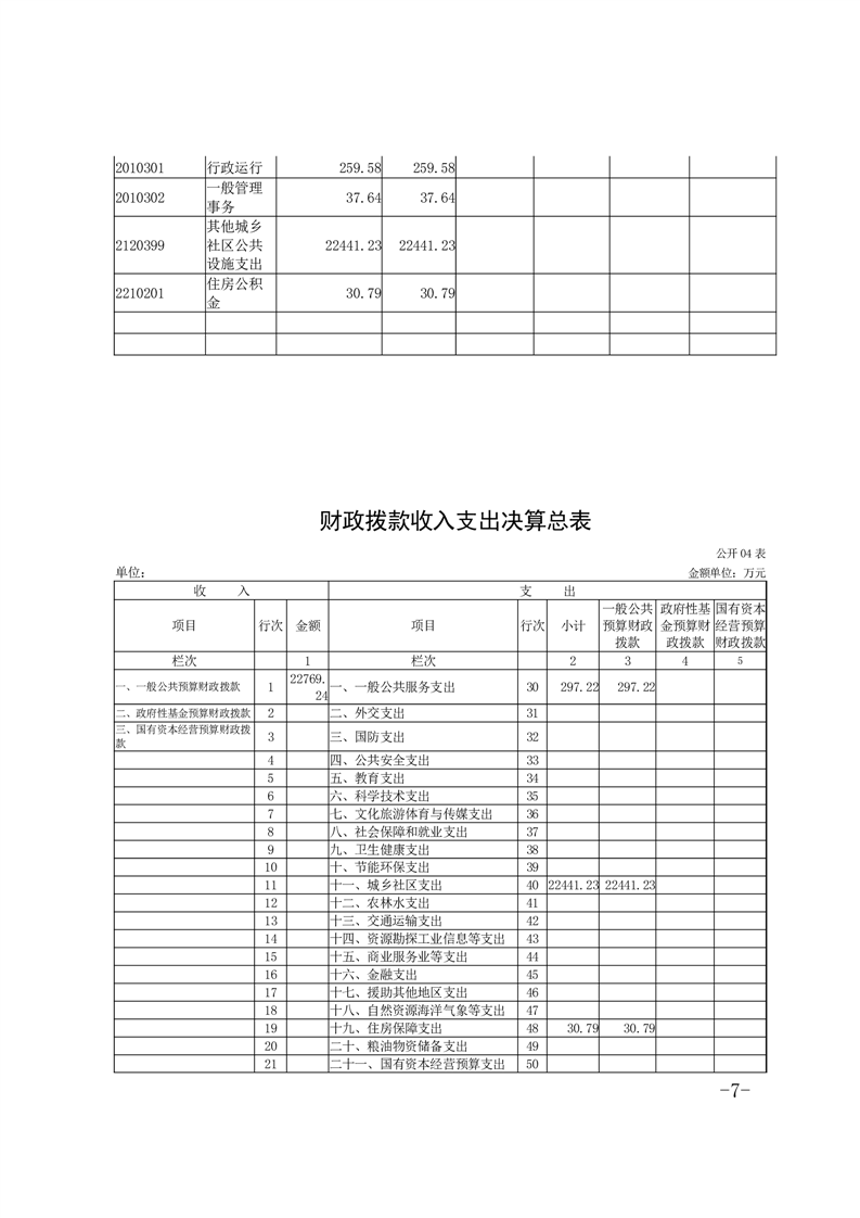
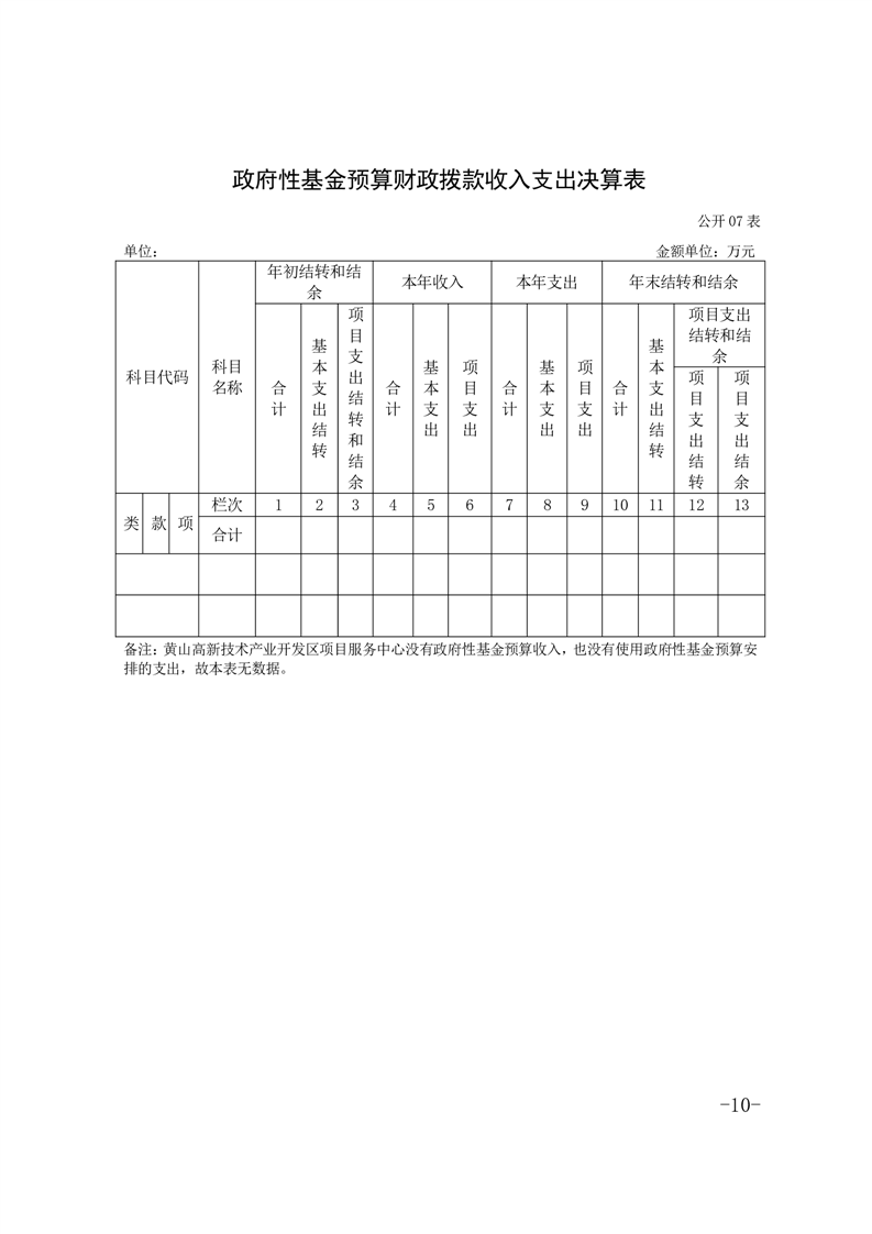
2024年黄山高新技术产业开发区项目服务中心决算
作者:高新区财政局
发布时间:2025-09-18 09:05
信息来源:安徽黄山高新技术产业开发区管理委员会
阅读次数:
次
字号:
大
中
小
文本下载
我要纠错
打印
收藏
2024年度项目支出绩效自评表.zip
扫一扫在手机打开当前页